In K9-AIF, governance is not implemented as an external control layer or a set of guidelines.
It is enforced directly through the system’s execution model.
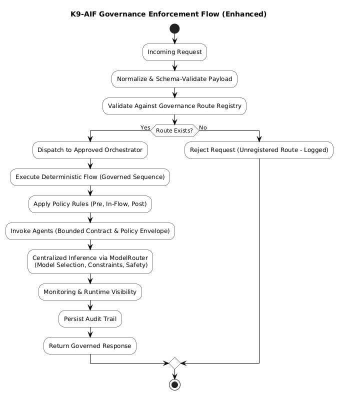
Every request is required to pass through a structured, controlled path where routing, execution, monitoring, and persistence are all governed by design.
Router as the First Enforcement Point
All incoming requests are handled by the router.
The router normalizes the payload into a standard structure and evaluates it against a registry of allowed routes. If a request does not match a registered route, it does not proceed further.
This ensures that only known and approved execution paths are allowed into the system.
Orchestrator as the Control Authority
Execution does not happen at the agent level.
All processing is forced through an orchestrator using a defined execution flow. The orchestrator determines: • which steps are executed • in what sequence • under what conditions
This eliminates uncontrolled chaining of agents and ensures that all execution follows a governed path.
Agents Operate Within a Bounded Contract
Agents in K9-AIF are not autonomous entry points.
They operate under a defined interface and are invoked only by the orchestrator. This ensures that agents perform specific responsibilities without initiating independent or untracked workflows.
External Frameworks Are Wrapped Under Governance
External agent frameworks are not allowed to operate independently.
They are encapsulated within orchestrators, ensuring that even complex agent-based workflows execute within the governance boundaries defined by K9-AIF.
Inference is Centralized and Controlled
All model interactions are routed through a centralized inference layer.
This prevents uncontrolled model usage and ensures consistency in how models are invoked, configured, and managed.
Monitoring and Persistence Enforce Accountability
Execution is continuously monitored and recorded.
Monitoring provides real-time visibility into system behavior, while persistence ensures that every step can be traced, audited, and reproduced if needed.
Governance Through Architecture
K9-AIF enforces governance through a simple but strict principle:
No execution happens outside the controlled path of Router → Orchestrator → Agents, with monitoring and persistence applied throughout.
This makes governance not just a concept, but an executable property of the system.
Conclusion
K9-AIF does not rely on developers to “remember” governance.
It ensures governance by making it unavoidable.
Governance Flow:
Learn More
K9-AIF is an architecture-first framework for modular and governed agentic AI systems.
More at:
